PROGRAM RPL
Syarat RPL
Program Rekognisi Pembelajaran Lampau (RPL) merupakan program penyetaraan atau pengakuan capaian pembelajaran atas capaian setelah lulus sarjana.
RPL merupakan pengakuan atas Capaian Pembelajaran seseorang yang diperoleh dari pendidikan formal atau nonformal atau informal, dan/atau pengalaman kerja ke dalam pendidikan formal.
Program Studi Program Profesi Insinyur (PSPPI) Fakults Teknik Universitas Diponegoro menerima mahasiswa melalui jalur RPL dengan ketentuan sebagai berikut:
- Sarjana Teknik atau Sarjana Terapan Teknik dari Lulusan Program Studi yang terakreditasi oleh BAN PT minimal B /Baik Sekali yang telah memiliki pengalaman kerja dalam praktik keinsinyuran di bidangnya selama lebih dari 3 (tiga) tahun;
- Sarjana Pertanian, Peternakan, Perikanan dari Lulusan Program Studi yang terakreditasi oleh BAN PT minimal B /Baik Sekali yang telah memiliki pengalaman kerja dalam praktik keinsinyuran di bidangnya selama lebih dari 3 (tiga) tahun
Bukti pengalaman lampau :
- Daftar riwayat pekerjaan dengan rincian tugas yang dilakukan
- Sertifikat Kompetensi
- Sertifikat pengoperasian/lisensi yang dimiliki (misalnya, operator forklift, crane, dsb.)
- Dokumentasi pekerjaan yang pernah dilakukan (foto/video/produk/hasil tes, dll)
- Buku harian/catatan harian pekerjaan yang dilakukan di tempat kerja
- Lembar tugas / lembar kerja ketika bekerja di perusahaan
- Dokumen analisis/perancangan (parsial atau lengkap) ketika bekerja di perusahaan
- Logbook (Buku Catatan pekerjaan)
- Sertifikat Pelatihan disertai dengan uraian materi pelatihan dan lamanya pelatihan
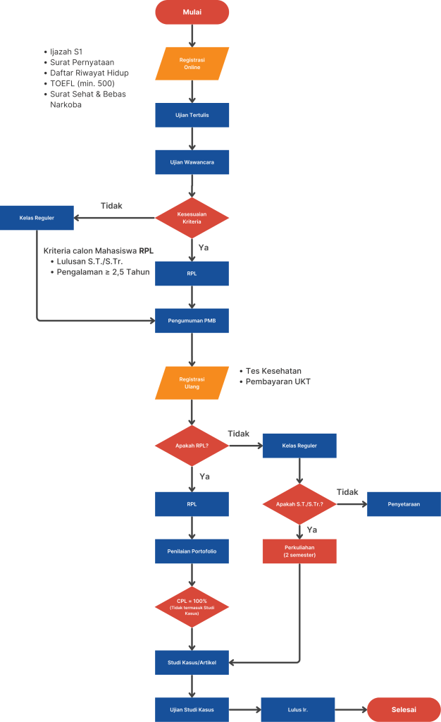
Flowchart program RPL:
Berikut merupakan dokumen-dokumen pendukung untuk mendaftar program RPL PSPPI FT Undip:
1. Formulir_Petunjuk_Pemohon_RPL_PSPPI FT UNDIP
2. Formulir_Aplikasi_RPL_PSPPI FT UNDIP
